您好!欢迎来到版权所有:响水零距离网络科技有限公司 , 江苏云聘人力资源有限公司
关注我们
扫码关注官方微信
手机版
手机扫描直接访问
|
服务热线:152-9539-1111
|

查看: 1425|回复: 0 [响水杂谈] 曝光!响水多家单位被抽查不合格,看看有熟悉的吗?

[复制链接]

6664

主题

180

回帖

6万

积分

管理员

Rank: 9Rank: 9Rank: 9

积分
69216
发表于 2 小时前 | 显示全部楼层 |阅读模式 | 来自江苏

公  告

根据《中华人民共和国消防法》和国家消防救援局《关于全面推行“双随机、一公开”消防监管工作的通知》要求,现向社会公开2026年1月份单位的抽查结果及2026年2月份全市随机抽查事项清单和抽查计划,请相关单位认真遵守消防法律法规,落实消防安全主体责任。            

一、随机抽查事项清单

抽查事项对单位履行法定消防安全职责情况的监督检查▶抽查依据《消防监督检查规定》

抽查对象重点单位、一般单位、其他单位▶抽查主体市级消防救援机构、县级消防救援机构

抽查比例机关、团体、企业、事业单位中的消防安全重点单位作为监督抽查的重点,非消防安全重点单位在监督抽查的单位数量中占有一定比例。

抽查次数对属于人员密集场所的消防安全重点单位每年至少监督检查一次。其他单位按照系统随机生成的抽查计划开展检查。

抽查方式电脑随机抽查

内容及要求抽查单位遵守《中华人民共和国消防法》、《机关、团体、企业、事业单位消防安全管理规定》、《江苏省消防条例》等消防法律、法规的情况。抽查要求执行《消防监督检查规定》(公安部令第120号令)第十条、第十一条的相关规定。

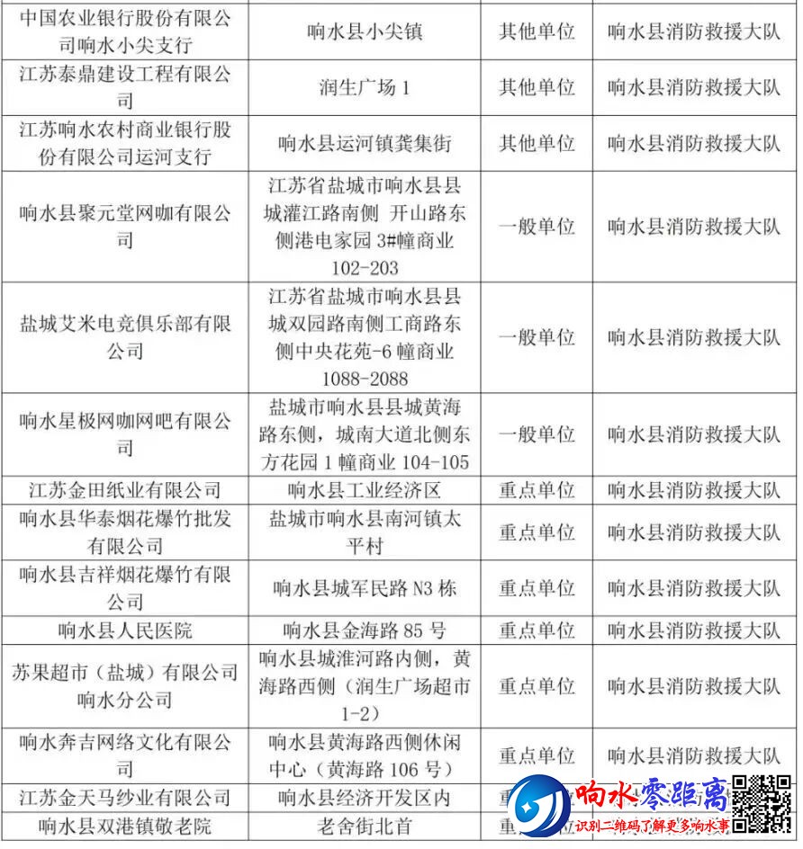
二、1月份抽查结果

8291e8a0e4d45a2848959685e6fdebf9.jpg

430e79082fddb162d4100d5e7fcfc247.jpg

三、2月份抽查计划
d6c34872655f3578fc6a51d8d647d5b5.jpg

0e95e7e3508e3839debdfa9974b92447.jpg
回复

使用道具 举报

您需要登录后才可以回帖 登录 | 立即注册

本版积分规则

联系我们

免费联系电话

152-9539-1111

服务时间:周一到周日8:00-23:30

关注我们
  • 关注官方微信

  • 手机APP